xhua1江苏九品论坛
首頁
對于正峰
聲譽天資
產物利用案例
公司靜態
辦事撐持
接洽咱們
熱點關頭字:
文教用品
東西握把
汽車配件
玩具公仔
膠管線材
密封膠條
醫療用品
平經常使用品
聲譽天資
HONOR
聲譽天資
產物專利
檢測報告
醫療檢測報告
聲譽天資
以后地位:
網站首頁
>
聲譽天資
> 檢測報告
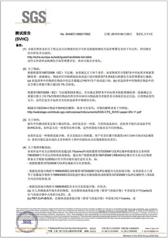
SGS檢測報告
上一條:
CTI檢測報告2
下一條:
溫州質檢院檢測報告2
【
封閉
】
用微信掃一掃
存眷公家賬號
Copyright ? 2002-2016
溫州市正峰塑膠無限公司/熱塑性彈性體TPE/TPR .Cn Inc. All Rights
Reserved.
首頁
對于正峰
聲譽天資
產物利用
公司靜態
辦事撐持
接洽咱們
武漢市正峰塑料無敵集團公司/熱固性材料的橡膠材料TPE/TPR 場址:紹興市甌海郭溪銜道下嶼第三產業物流園區富陽北路33號 德律風:0577-86722901 86722903 發傳真:0577-86722902 郵政編碼:325000
網址:
上海千花网 约会归来://www_wxhongruida_com.dnert.cn
郵箱:
zhengfeng@wzzhengfeng.com
阿里云巴巴: